
各相关单位:
为深入贯彻党的二十大精神和习近平总书记关于非物质文化遗产保护与生态文明建设重要指示的精神,弘扬中华优秀传统文化,推动《中国传统工艺振兴计划》实施,培养高素质手工结绳编织技艺人才,经研究决定,举办首届全国民间工艺品艺人技能大赛——手工结绳编织赛项暨2025年中国手工结绳编织技艺大赛。现将有关事项通知如下:
一、大赛名称
首届全国民间工艺品艺人技能大赛——手工结绳编织赛项暨2025年中国手工结绳编织技艺大赛
二、大赛主题
心手相牵,编梦青春
三、组织机构
主办单位:中国民族民间工艺美术家协会
承办单位:中国民族民间工艺美术家协会教育分会
成都纺织高等专科学校
广东省职业教育研究院
协办单位:织绣技艺非遗数字化保护与传承四川省文旅重点实验室
全国非遗职业教育集团
全国非遗技艺传承产教融合共同体
全国非遗传承与艺术设计行业产教融合共同体
四、竞赛时间
2025年12月20日(周六)报到,2025年12月21日至12月22日比赛,12月23日返程。
五、竞赛地点
四川省成都市邛崃市君平大道东段379号成都纺织高等专科学校邛崃产教园区。
六、竞赛组别
本赛项为团体赛,每支参赛队限2-4名参赛选手。参赛队根据竞赛主题,结合手工结绳编织技艺与现代审美进行作品创作,采用簪花、缠花、编织结绳、绒花、手工编织钩针、手工艺术盘扣、珠编、手绣等手工技艺进行作品设计与现场制作。每支参赛队需完成1个系列不低于4款作品。
1.学生组
学生组限中职、高职(含职业本科)、普通本科在校学生,学生组每支参赛队限报2名指导教师;同一院校限2支参赛队。
2.专业组
专业组限民间工艺品艺人,中职、高职(含职业本科)、普通本科在职教师;同一单位限2支参赛队。
七、竞赛要求
1.竞赛采取“自主确定参赛作品、自主配带参赛工具、自主选用参赛 材料、自主决定参赛时长”的原则,参赛作品要求从创作设计到完成成品 制作需要“全过程、全要素、全流程”呈现。
2.赛程两天,每支参赛队选手可以根据自身参赛情况决定参赛时长,但总时长不得超过18小时、低于11小时。
3.参赛作品限簪花、缠花、编织结绳、绒花、手工编织钩针、手工艺术盘扣、珠编、手绣等手工技艺现场制作。
4.赛项内容围绕手工结绳编织岗位的实际技能要求进行设计,重点考察参赛选手针对给定主题创作设计作品,并完成规定手工结绳编织操作的能力;设计作品要聚集文化内涵和商业价值、兼顾实用与观赏。同时,考察参赛选手团队合作、工匠精神等方面的职业素养。
5.参赛作品必须为原创,作品如引起知识产权异议和纠纷,责任由参赛选手承担。
6.一经参赛,大赛组委会统一组织对大赛成果的公益性共享。
7.参赛选手根据自身作品创作的需要,自己准备参赛工具、参赛材料 和耗材,需要提前邮寄的工具和材料,请快递至:四川省成都市邛崃市君平大道东段379号成都纺织高等专科学校邛崃产教园区李维收,手机:13880153014。
八、奖项设置
每个竞赛组别分别设置一等奖、二等奖、三等奖、优胜奖、最佳组织奖、指导教师奖。
1.一等奖(比例10%),分别颁发获奖证书、奖牌。
2.二等奖(比例15%),分别颁发获奖证书、奖牌。
3.三等奖(比例20%),分别颁发获奖证书、奖牌。
4.优胜奖(比例30%),分别颁发获奖证书。
5.对大赛组织做出贡献的院校或单位颁发最佳组织奖,颁发证书、奖牌。
6.学生组按获奖类别颁发相应的指导教师奖。
7.学生组前10名,授予“手工结绳编织行业技能新星”。
8.专业组前10名,授予“手工结绳编织行业技术能手”。
九、评分要素
从技能水平、应用价值、团队合作、创新创意4个维度进行评分,按 权重对参赛作品进行整体评价;技能水平(70%)、应用价值(10%)、团队合作(10%)、创新创意(10%)。
十、报到酒店
1.四川省成都市邛崃市君平大道东段379号成都纺织高等专科学校邛 崃产教园区邛崃兰庭大酒店,前台电话:028-65035555。
2.本次比赛不安排接送站服务,请选手参照交通路线说明(附件6)自行前往报到酒店。
十一、报名要求
1.报名截止时间为2025年12月15日结束,逾期不予受理。竞赛不收取任何费用。
2.报名请填写《参赛报名表》《作品创作说明》《参赛承诺书》(附件1、附件2、附件3)签字盖章扫描件pdf版和word版电子版一并发送至2516022826@qq.com。
3.参赛选手食宿统一安排,选手的交通费和食宿费用回原单位报销。
十二、作品权属
所有参赛作品的署名权归作者所有,其按《中华人民共和国著作权法》 第十条除署名权之外的其他权利归主办方所有,包括对参赛作品进行公开展示及不限时间、次数使用等权利,且不须另行通知作者及支付报酬。
十三、配套活动
采用“赛展演会”相结合的多元创新办赛模式。
1.同期召开中国民族民间工艺美术家协会教育分会2025年年会,具体另行通知。
2.邀请国家级非遗代表性传承人、中国工艺美术大师、绝技绝活技艺民间艺人,现场特色技能展示,促进技能技艺传承。
十四、其它事宜
1.评审裁判由中国民族民间工艺美术家协会从裁判专家库中抽取组成。
2.获奖作品将在中国民族民间工艺美术家协会网站、微信公众号和会刊上宣传。
3.颁奖仪式拟定在2025年12月22日举行。
4.参赛选手抄袭、盗用他人作品,将被取消参赛资格,所得获奖作品证书、奖牌等须如数缴回,并承担其侵犯著作权的法律责任。
十五、联系方式
1.大赛组委会秘书处
钟老师:18938042651(微信),邮箱:2516022826@qq.com
林老师:18910647998(微信),邮箱:2516022826@qq.com
2.赛务工作组(成都纺织高等专科学校)
联系人:李维 手机:13880153014(微信)
联系人:李莎 手机:13518103114(微信)
附件:
1.参赛报名表
2.作品创作说明
3.参赛承诺书
4.赛项规程
5.手工结绳编织赛项技艺方法范围说明
6.交通路线说明

▼
附件1:参赛报名表

注:1.请准确填写每位参赛选手的个人信息,参赛选手数量根据实际情况填写,专业组无需填报指导教师。
2.同一单位的参赛队,请用一个文件(签字盖章扫描件 pdf 版和 word 版电子版)。
3.请于2025年12月15日前,提供身份证正反扫描件,彩色免冠证件照电子版连同《参赛报名书》《作品参赛说明》《承诺书》签字盖章扫描件pdf版和word版电子版一并发送至2516022826@qq.com。
附件2:作品创作说明

附件3:参赛承诺书

附件4:竞赛规程
首届全国民间工艺品艺人技能大赛手工结绳编织赛项竞赛规程
一、大赛介绍
赛项名称:手工结绳编织赛项
赛项组别:学生组、专业组
赛项类型:团体赛(2-4 名自由组队)
二、竞赛目的
本赛项旨在传承和弘扬中国传统手工结绳编织技艺,推动民间工艺的创新发展,服务手工艺人才培养与产业需求对接。竞赛对标手工编织工、民间工艺品艺人、工艺美术品设计师、编织设计师、手工结绳艺人等职业岗位能力要求,结合传统工艺与现代设计理念,重点考核选手的结绳编织设计创意、传统技法运用、材料搭配能力、成品制作精度及团队协作、安全规范等职业素养,弘扬中华优秀传统文化,推动《中国传统工艺振 兴计划》实施,培养高素质手工结绳编织技艺人才。
赛项主动服务手工艺技能人才的全面发展、服务传统工艺与文创产业发展、服务国家文化传承战略,适应手工艺产业的新技术、新业态、新模式,借鉴传统民间工艺传承与创新理念,向技艺高水平看齐。
竞赛对接手工编织工、民间工艺品艺人、工艺美术品设计师、编织设计师、手工结绳艺人等职业岗位的能力要求,结合文创企业产品开发需求、非遗工坊生产标准及各省手工编织工专项职业能力考核规范,重点考核和培养选手的编织技法运用能力、绳线材料创新搭配水平、成品精细制作规范,检验选手的传统工艺传承素养与现代设计融合能力,满足“传统工艺+教育”协同育人目标,促进“非遗传承与职业教育融通、传统技艺与产业需求融合、手工制作与科创设计融汇”,引领职业院校手工艺类专业建设和传统工艺课程教学改革。
三、竞赛内容
赛项内容围绕手工结绳编织岗位的实际技能要求进行设计,重点考察参赛选手针对给定主题创作设计作品,并完成规定手工结绳编织操作的能力;设计作品要聚集文化内涵和商业价值、兼顾实用与观赏。同时,考察参赛选手团队合作、工匠精神等方面的职业素养。
结合手工结绳编织技艺与现代审美进行作品创作,采用簪花、缠花、编织结绳、绒花、手工编织钩针、手工艺术盘扣、珠编、手绣等手工技艺进行作品设计与现场制作,每支参赛队需完成1个系列不低于4款作品。
模块一:编织创意设计
本模块采用现场决赛方式,参赛团队需完成两项任务:提交手绘图与设计资料(含设计说明、材料清单)。竞赛内容要求选手围绕主题自主设计,重点考核选手的设计思维、传统结绳编织运用及创意表达能力。
任务一:编织款式系列设计
考核内容:
1.结合手工结绳编织与现代审美,采用簪花、缠花、编织结绳、绒花、手工钩针编织、手工棒针编织、手工艺术盘扣、珠编、手绣等现场制作技艺,设计1个系列不低于4款手工结绳编织作品。
2.系列设计需精准呈现作品的整体廓形、结构组合、比例协调性的能力。
3.系列设计需精准把握传统手工艺的文化内涵,实现与当下流行趋势的创新性融合,通过设计深入阐释主题,并展现对主题的深刻理解及卓越的创意表达能力。
任务二:设计说明及材料清单制定
考核内容:
需围绕作品主题、文化内涵、工艺细节编写系统完整的设计说明,具体涵盖灵感来源阐述、材料选择依据、色彩搭配逻辑、结构稳定性设计考量以及作品实用 价值或艺术表达意图的详细设计说明。
材料清单:含材料种类、材质、规格、颜色及尺寸。
模块二:编织制作与工艺
采用现场决赛方式,完成两个竞赛任务(提交生产工艺单、结绳编织成品),重点 考核选手的实际操作能力、工艺规范及成品质量控制能力。参赛队员自备参赛所需设备、材料、耗材和工具(自负材料、耗材和工具的安全性)。
任务一:生产工艺单
考核内容:
1.基于模块一的编织款式系列设计和材料清单,结合实际生产需求优化结绳编织流程(如成品验收标准、批量生产的质量控制要点),制定生产工艺单。
2.成品验收标准:编织平整性、绳线松紧度、光泽度、接口处理、整洁度、牢固度等要求。
3.批量生产的质量控制要点:如结绳编织工艺参数控制、检验标准等。
任务二:成品编织与组装
考核内容:
1.根据手绘设计方案完成1个系列不低于4款作品的结绳编织成品(根据手绘设计图完成)。
2.结绳编织准确:按手绘设计稿完成手工编织,步骤符合传统技法,编织形态完整无偏差。
3.成品牢固:所有结点收紧到位,无松散、滑结现象,徒手拉扯后结构稳定。
4.组装合理:多个结构组合时,通过手工穿插、缠绕等方式实现连接,组装后整体造型无歪斜或松动。
5.细节处理规范:绳尾通过徒手打结、隐藏缠绕等方式收尾,无外露毛边,过渡自然。
6.整体完整:成品尺寸、形态符合考核要求,无缺漏或结构断裂,体现手工编织的工艺完整性。
四、竞赛方式
(一)选手构成
学生组:本赛项为团体赛,每支参赛队限报2-4名选手,学生组限中职、高职(含职业本科)、普通本科在校学生。学生组每支参赛队限报2名指导教师,同一院校限2支参赛队。
专业组:本赛项为团体赛,每支参赛队限报2-4名选手,专业组需有一名民间工艺 品艺人,中职、高职(含职业本科)、普通本科在职教师组成。同一单位限 2 支参赛队。
(二)竞赛时长
竞赛总时长两天,选手竞赛总时长不超过18小时。
模块一、模块二共18小时(由每支参赛队选手按自身参赛情况决定,每支队参赛选手总时长不得低于11小时)。
学生组:模块一、模块二分别按百分制计分,模块一占总成绩20%模块二占总成绩80%(竞赛项目总分按照百分制计分,计算到小数点后两位数),综合得分决定名次。
专业组:模块一、模块二分别按百分制计分,模块一占总成绩 20%,模块二占总成绩80%(竞赛项目总分按照百分制计分,计算到小数点后两位数),综合得分决定名次。
评分采用作品加密制,裁判独立打分,结果经复核后公布。
五、竞赛流程
(一)竞赛流程
赛事流程如图1所示。

图1 赛事流程
(二)竞赛时间分配表

六、参赛资格
1.学生组:参赛队及参赛选手资格。参赛选手须为中华人民共和国公民,学生组参赛选手须为职业学校(含中职、高职、职业本科)和普通高校(本科)全日制在籍学生。每支参赛队可配2名指导教师,指导教师须为本校在职或兼职教师。
2.专业组:参赛队及参赛选手资格。参赛选手须为中华人民共和国公民,专业组参赛选手须为职业学校(含中职、高职、职业本科、普通本科)和普通高校(本科)全日制在职教师和民间工艺品艺人(含企事业单位在职工艺品艺人、民间工艺品艺人)。
无工作单位的民间工艺品艺人可由所在村委会或社区居委会盖章参赛。
七、竞赛规则
1.比赛赛位通过抽签决定,比赛期间参赛选手原则上不得离开比赛场地。
2.赛场提供统一计时器,参赛选手不得携带或使用任何具有存储和通信功能的个人电子设备,如U盘、手机、智能手表等。
3.比赛过程中,参赛选手如有疑问,应举手示意,现场裁判应按要求及时予以答疑。
如遇设备或软件等故障,参赛选手应举手示意,现场裁判、技术人员等应及时予以解决。确因现场设备故障,致使操作无法继续,经赛场裁判长确认,予以启用备用设备。
4.比赛时间结束,选手应全体起立,结束操作。经工作人员查收清点所有文档后方可离开赛场,离开赛场时不得带走任何资料。
5.赛项裁判应严格遵守赛项各项规章制度,确保比赛公平、公正、公开。赛项裁判应上交所有通信设备,由赛项执委会统一保管,并安排赛项裁判在指定区域休息或工作,直至赛项成绩评定结束。
6.比赛结束后,评分裁判方可入场进行成绩评判。最终竞赛成绩经复核无误、裁判 长签字确认后,按要求上报组委会。
7.赛项中每个比赛环节裁判评分的原始材料和最终成绩等结果性材料,经裁判长签字后,装袋密封留档;由赛项承办单位封存,并委派专人妥善保管。
八、竞赛环境
(一)赛场布局要求
竞赛场地包括参赛选手竞赛区域、展示平台区域、裁判区域、技术支持区、服务区。
1.参赛选手竞赛区域。每个竞赛赛位标有醒目的赛位编号,各赛位间距 1.2m左右,每个赛位面积约10㎡,并标有醒目的赛位编号,确保参赛队之间互不干扰。环境要求赛场采光(大于500lux)、照明和通风良好;提供稳定的水、电,并提供应急的备用电源;提供足够的干粉灭火器材;技能竞赛为团队协作赛。每个赛项组设置60个左右组赛位,模块一(A位)和模块二(B位)在同一比赛场地,且同一团队2-4人工位相邻,组成1个赛位(同一团队同一赛位内设备、材料、工具可以共享)。每个比赛工位上标明编号,同时配备4把工作椅(凳)。
说明:具体以赛场布置为准。
2.展示平台区域。需要与竞赛场地分开的隔离带,供参赛队领队或指导教师及工作人员休息,提供作品展示区,赛后作品以团队为单位进行展示。
3.裁判区域。提供采光度较好的裁判工作室、专家工作室各一间,配备评分桌、计算机等工具供裁判评分使用。
4.技术支持区。结绳编织比赛技术支持人员的核心工作区域,配备比赛基础设备备 用件、基础维修器材及赛事技术资料,快速响应参赛人员的技术需求,保障赛事顺利推 进。
5.服务区。提供医疗等服务保障,并用隔离带隔离。
(二)赛场选手安全防护要求
1.参赛选手应严格遵守设备安全操作规程。
2.参赛选手停止操作时,应保证设备的正常运行,比赛结束后,所有设备保持运行 状态,确保设备正常运行和正常评分。
3.参赛选手应保证设备和信息完整及安全。
(三)赛事安全要求
1.禁止参赛选手及所有参加赛事的人员,携带任何有毒有害物品进入竞赛现场。
2.承办单位应设置专门的安全防卫组,负责竞赛期间健康和安全事务。主要包括检查竞赛场地、与会人员居住地、车辆交通及其周围环境的安全防卫; 制定紧急应对方案;监督与会人员食品安全与卫生;分析和处理安全突发事件等工作。
3.赛场须配备相应医疗人员和急救人员,并备有相应急救设施。
(四)赛事开放要求
1.赛场内除指定的裁判、工作人员外,其他与会人员须经组委会同意或在组委会负责人陪同下,佩戴相应的标志方可进入赛场。
2.经组委会允许的技术支持人员、相关产品供应商和负责宣传的媒体记者,按竞赛规则的要求进入赛场相关区域,不得妨碍、干扰选手竞赛,不得有任何影响竞 赛公平、公正的行为。
3.允许进入赛场的人员,应遵守赛场规则,不得与选手交谈,不得妨碍、干扰选手竞赛。
4.允许进入赛场的人员,不得在场内吸烟、喧哗。
(五)赛事绿色环保要求
1.赛场严格遵守中国环境保护法。
2.赛场所有废弃物应进行有效分类并处理,尽可能地回收利用。
九、技术规范
1.对标手工编织工、民间工艺品艺人、手工结绳艺人等职业岗位核心能力要求,结合文创企业产品开发需求、非遗工坊生产标准及各省手工编织工专项职业能力考核规范,将选手的编织技法运用能力、绳线材料创新搭配水平、成品精细制作规范,作为手工结绳编织比赛的技术规范。
2.会场和平行会议布置与安排,包括但不限于液晶会议大屏、音响、网络、桌椅、桁架展板、会议直播、摄影摄像等设备及安装调试费用。
十、技术平台
(一)软硬件设备详情
1.承办单位对赛场提供电源、监控设备。
2.承办单位对赛场提供操作台、剪刀、美工刀、绘图纸、绘图笔。
3.承办单位对赛场提供电脑、彩色激光打印机、数码相机。
(二)参赛材料、工具、耗材由各参赛选手自带
参赛选手自带参赛材料、耗材、工具(自负材料、耗材和工具的安全性),需提前邮寄的请联系承办单位会务组。
(三)赛场内禁止自带使用的设备
禁带物品包括但不限于:电子设备,如平板、手机、多媒体播放器、录音器、照相机、摄影机等。
十一、成绩评定
(一)评分原则
1.独立评分原则
根据裁判分工,负责相同模块评分工作的不同裁判,采取随机抽签方式对参赛选手提交的竞赛作品,依据赛项评价标准独立评分,确保成绩评定严谨、客观、准确。裁判每次评分前须进行随机抽签分组,杜绝主观意愿组队,各自完全独立评分,裁判员间互不干涉。
2.错误不传递原则
各环节分别计算得分,错误不传递,按规定比例计入参赛队总分。
3.结果评分原则
采取分步得分,累计总分的计分方式,分别计算各子项得分,按规定比例计入总分,在总成绩并列的情况下以提交作品确认单签字用时最短者为胜。
(二)评分方法
1.竞赛采取百分制评分。
2.各参赛队总成绩=编织创意设计×20%+编织制作与工艺×80%两个模块的得分。
3.本赛项配备裁判若干人,其中包括裁判长、评分裁判、加密裁判、现场裁判。
4.裁判对参赛队伍提交的作品采取分步得分、累计总分的计分方式。
5.裁判长正式提交全部模块评分结果并复核无误后,在督察员监督下进行评分,加 密赛位号到参赛队名称解密。
6.为保障成绩评判的准确性,督察员对赛项总成绩排名前60%的成绩进行复核,其中前15%的成绩进行全部复核,其余成绩进行抽检复核,抽检覆盖率为30%。
7.在竞赛过程中,参赛选手如有不服从裁判裁决、扰乱赛场秩序、舞弊等行为的,由裁判长按照规定扣减相应分数,情节严重的将取消比赛资格,比赛成绩计0分。
8.赛项成绩解密审核无误后,经裁判长、督察员和仲裁组签字后,向全体参赛队进行公布,再将竞赛成绩上传到竞赛平台。比赛成绩以省教育厅最终公布结果为准。
十二、赛项安全
赛事安全是技能竞赛一切工作顺利开展的先决条件,是赛事筹备和运行工作必须考虑的核心问题。赛项执委会采取切实有效措施保证大赛期间参赛选手、指导教师、裁判员、工作人员及观众的人身安全。
(一)比赛环境
执委会须在赛前组织专人对比赛现场、住宿场所和交通保障进行考察,并对安全工作提出明确要求。赛场的布置,赛场内的器材、设备,应符合国家有关安全规定。承办单位赛前须按照执委会要求排除安全隐患。
赛场周围要设立警戒线,防止无关人员进入发生意外事件。比赛现场内应参照相关职业岗位的要求为选手提供必要的劳动保护。在具有危险性的操作环节,裁判员要严防选手出现错误操作。
执委会须会同承办单位制定赛场和体验区的人员疏导方案。赛场环境中存在人员密集、车流人流交错的区域,除了设置齐全的指示标志外,须增加引导人员,并开辟备用通道。
大赛期间,承办单位须在赛场管理的关键岗位,增加力量,建立安全管理日志。
参赛选手进入赛位、赛事裁判工作人员进入工作场所,严禁携带通讯、照相摄录设备,禁止携带记录用具。如确有需要,由赛场统一配置、统一管理。赛项可根据需要配置安检设备对进入赛场重要部位的人员进行安检。
(二)生活条件
比赛期间,原则上由执委会统一安排参赛选手和指导教师食宿。承办单位须尊重少 数民族的信仰及文化,根据国家相关的民族政策,安排好少数民族选手和教师的饮食起 居。
比赛期间安排的住宿地应具有宾馆/住宿经营许可资质。大赛期间的住宿、卫生、 饮食安全等由执委会和提供宿舍的学校共同负责。
各赛项的安全管理,除了可以采取必要的安全隔离措施外,应严格遵守国家相关法 律法规,保护个人隐私和人身自由。
(三)组队责任
1.各学校组织代表队时,须安排为参赛选手购买大赛期间的人身意外伤害保险。
2.各学校代表队组成后,须制定相关管理制度,并对所有选手、指导教师进行安全教育。
3.各参赛队伍须加强对参与比赛人员的安全管理,实现与赛场安全管理的对接。
4.按照疫情防控的要求,各学校代表队要保证比赛人员的身体健康。如比赛人员有发热等不适症状,要及时向组委会报告。
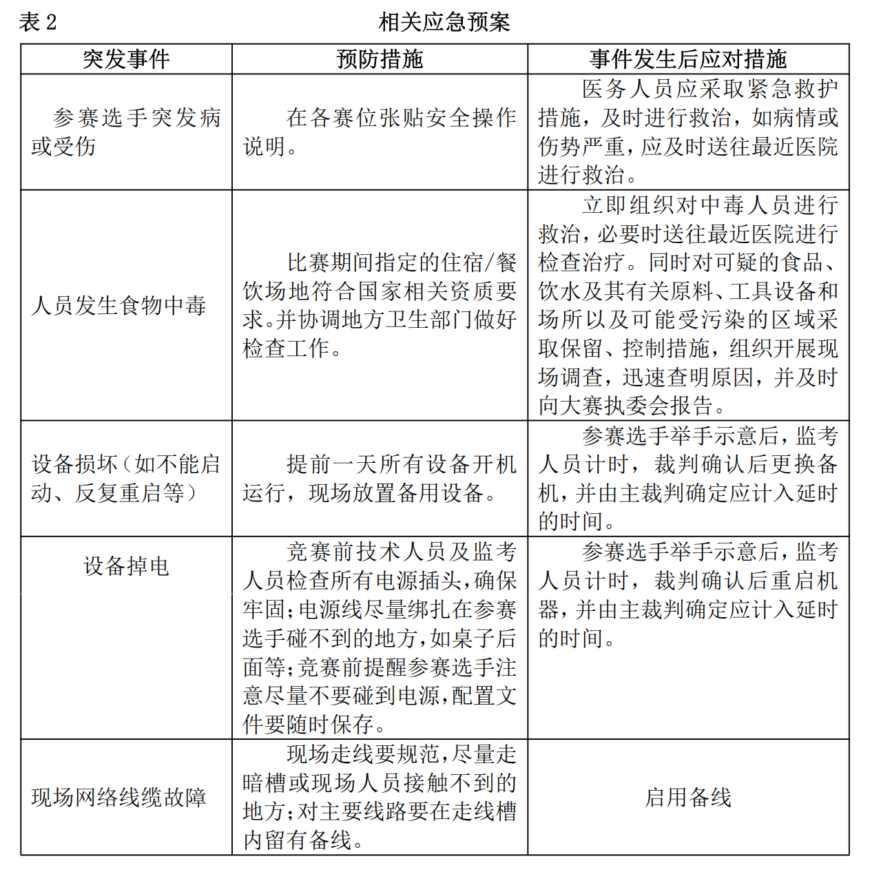
(四)应急安全预案
比赛期间发生意外事故,发现者应第一时间报告大赛执委会,同时采取措施避免事态扩大。大赛执委会应立即启动预案予以解决并报告省大赛办。赛项出现重大安全问题可以停赛,是否停赛由省大赛办决定。事后,大赛执委会应向省大赛办报告详细情况。
相关应急预案如表2所示。

(五)处罚措施
1.因参赛队伍原因造成重大安全事故的,取消其获奖资格。
2.参赛队伍有发生重大安全事故隐患,经赛场工作人员提示、警告无效的,可取消其继续比赛的资格。
3.赛事工作人员违规的,按照相应的制度追究责任。情节恶劣并造成重大安全事故的,由司法机关追究相应法律责任。
十三、竞赛须知
(一)参赛队须知
1.每个单位每个组别限报2支队,每支参赛队由2-4名符合参赛资格选手组成,性别不限。
2.学生组参赛队最多可配指导教师2名,指导教师经报名并通过资格审查后确定;专业组不设指导教师。
3.已提交的报名信息,报名期间允许更改报名信息;超过截止日期不允许更改。
4.各参赛单位组织代表队时,保证参赛选手(含学生组指导教师)、领队或工作人员身体健康。
(二)指导教师须知(学生组适用)
1.各参赛代表队要发扬良好道德风尚,听从指挥,服从裁判,不弄虚作假。如发现弄虚作假者,取消参赛资格,名次无效。
2.各代表队领队要坚决执行竞赛的各项规定,加强对参赛人员的管理,做好赛前准备工作,督促选手带好证件等竞赛相关材料。
3.竞赛过程中,除参加当场次竞赛的选手、执行裁判员、现场工作人员和经批准的人员外,领队、指导教师及其他人员一律不得进入竞赛现场。
4.参赛代表队若对竞赛过程有异议,在规定的时间内由领队向赛项仲裁工作组提出书面报告。
5.对申诉的仲裁结果,领队要带头服从和执行,并做好选手工作。参赛选手不得因申诉或对处理意见不服而停止竞赛,否则以弃权处理。
6.指导老师应及时查看大赛专用网页有关赛项的通知和内容,认真研究和掌握本赛项竞赛的规程、技术规范和赛场要求,指导选手做好赛前一切技术准备和竞赛准备。
(三)参赛选手须知
1.竞赛选手严格遵守赛场规章、操作规程和工艺准则,保证人身及设备安全,接受 裁判员的监督和警示,文明竞赛。
2.参赛选手在检录时需将身份证、学生证、参赛证等身份证件交由检录人员统一保管,不得带入场内。
3.参赛选手进入赛场,不允许携带任何书籍和其他纸质资料(相关技术资料的电子文档由赛项执委会提供),不允许携带任何通信工具和存储设备。竞赛统一提供计算机以及应用软件。
4.各参赛队应在竞赛开始前一天规定的时间段进入赛场熟悉环境,但不得触碰任何比赛设备及材料。
5.竞赛时,在收到开赛信号前不得启动操作,各参赛队自行决定分工、工作程序和时间安排,在指定赛位上完成竞赛项目,严禁作弊行为。
6.竞赛过程中,因严重操作失误或安全事故不能进行比赛的(例如因综合布线发生短路导致赛场断电的、造成设备不能正常工作的),现场裁判员有权中止该队比赛。
7.凡在竞赛期间提前离开的选手,当天不得返回赛场。
8.为培养技能型人才的工作风格,在参赛期间,选手应当注意保持工作环境及设备摆放符合企业生产“6S”(即整理、整顿、清扫、清洁、素养和安全)的原则,如果过于脏乱,裁判员有权酌情扣分。
9.在竞赛中如遇非人为因素造成的设备故障,经裁判确认后,可向裁判长申请补足排除故障的时间。
10.参赛队欲提前结束比赛,应向现场裁判员举手示意,记录比赛终止时间。比赛终止后,不得再进行任何与比赛有关的操作。
11.各竞赛队按照大赛要求和赛题要求提交竞赛成果,禁止在竞赛成果上做任何与竞赛无关的记号。
12.竞赛操作结束后,参赛队要确认成功提交竞赛要求的文件,裁判员在比赛结果的规定位置做标记,并与参赛队一起签字确认。
(四)工作人员须知
1.熟悉竞赛规则,服从管理,严格按照工作程序和有关规定办事。
2.树立服务观念,本着一切为参赛选手着想的原则,以高度负责的精神、严肃认真的态度和严谨细致的作风,积极完成大赛工作任务。
3.按规定佩戴胸卡,文明礼貌,保持良好形象。
4.坚守工作岗位,不迟到,不早退,不无故离岗,特殊情况向组长请假。
5.遇安全突发事件,按照工作预案及时组织疏散,确保人员安全。
6.未经同意不得擅自发布关于比赛的言论,不得私自接受采访。
十四、申诉与仲裁
本赛项在比赛过程中若出现有失公正或有关人员违规等现象,参赛选手或队领队可在比赛结束后2小时之内向仲裁组提出书面申诉。
书面申诉应对申诉事件的现象、发生时间、涉及人员、申诉依据等进行充分、实事求是的叙述,并由领队亲笔签名。非书面申诉不予受理。
赛项仲裁工作组在接到申诉报告后的2小时内组织复议,并及时将复议结果以书面形式告知申诉方。
附件5:手工结绳编织赛项技艺方法范围说明

附件6:交通路线说明
一、成都东站到达邛崃兰庭大酒店(约 84 公里)
(一)打车:约 234 元,时间约 80 分钟。
(二)列车:从 6:38-18:44,平均每小时有一趟列车可达邛(qiong)崃站,预 计时间 40 分钟左右,费用 25-35 元不等,具体以 12306 发布的列车信息为准。
具体路线:成都东(上车)——邛崃(下车)——步行(约 1.3 公里)15 分钟后到 酒店。
二、成都南站到达邛崃兰庭大酒店(约 74 公里)
(一)打车:约 207 元,时间约 75 分钟。
(二)列车:从 6:30-21:22,平均每小时有一趟列车可达邛(qiong)崃站,预 计时间 40 分钟左右,费用 25-35 元不等,具体以 12306 发布的列车信息为准(成都南 站是发车班次最多,且运营时间最长的站点)。
具体路线:成都南(上车)——邛崃(下车)——步行(约 1.3 公里)15 分钟后到 酒店。
三、成都西站到达邛崃兰庭大酒店(约 68 公里)
(一)打车:约 190 元,时间约 70 分钟。
(二)列车:从 7:30-18:41,平均每小时有一趟列车可达邛(qiong)崃站,预 计时间 26-40 分钟左右,费用 25-35 元不等,具体以 12306 发布的列车信息为准。(成 都西站的很多班次是城际列车,下一站就是邛崃,因此时间较短,最快 26 分钟达到邛崃站)。
具体路线:成都东(上车)——邛崃(下车)——步行(约 1.3 公里)15 分钟后到 酒店。
四、成都双流国际机场到邛崃兰庭大酒店(约 68 公里)
(一)打车:约 190 元,时间约 75 分钟。
(二)乘坐地铁至火车南站(约 40 分钟,5 元),再乘坐列车前往邛崃站(约 40 分钟,25-35 元)。
1.乘坐地铁 10 号线(双流机场 2 航站口)(C 口)(武侯祠方向)——太平园(站内换乘地铁 7 号线)(高朋大道方向)——火车南站。
2.成都南(上车)——邛崃(下车)——步行(约 1.3 公里)15 分钟后到酒店。
五、成都天府国际机场到达邛崃兰庭大酒店(约 125 公里)
(一)打车:约 350 元,时间约 90 分钟。
(二)乘坐地铁至火车南站(约 50 分钟,10 元),再乘坐列车前往邛崃站(约 40 分钟,25-35 元)。
1.乘坐地铁 18 号线(天府机场 1 号 2 号航站楼)(出入口)(火车南站方向),共 10 站到达火车南站。
2.成都南(上车)——邛崃(下车)——步行(约 1.3 公里)15 分钟后到酒店。
中国民族民间工艺美术家协会
文化创意设计专业委员会